为深入贯彻习近平新时代中国特色社会主义思想和党的二十大精神,坚持“以赛促交,以赛促学,以赛促创,赛教融合”进一步推动“大众创业、万众创新”。我系特此举办此次“大学生创新大赛”系赛评比活动。
5月31日下午,我系在1304、1308和计算机系党员活动室举办了此次评比活动,本次评比激发了同学们的创新精神,增强了其综合素质。






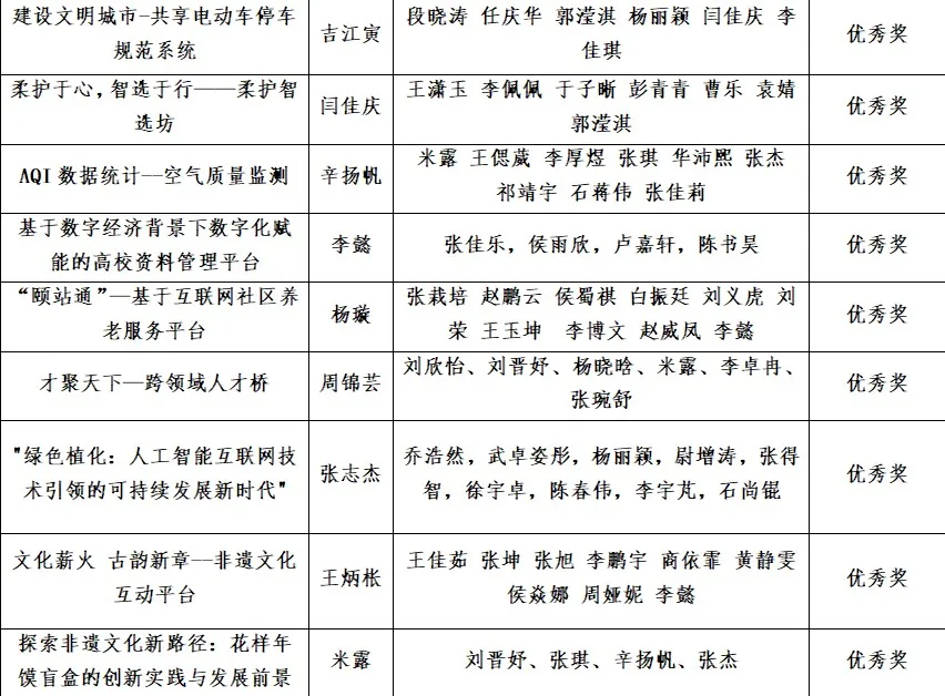
在评比现场,各组参赛人员积极发言,认真讲述项目内容;评委老师提出专业性指导,帮助学生提升专业能力。最终经过激烈的角逐,评选出本次系赛的获奖排名,获得一等奖的团队将被推荐至校赛,进行更激烈的角逐。
高教组



青红组





此次“大学生创新大赛”系赛圆满落幕。未来,我系将持续秉承助力青创力量的初心,激发高校创新活力,让“大学生创新大赛”成为广大青年学子展示非凡才华的宽广舞台!