TapTap官网
首页
学院概况
返回上一级
学院简介
历史沿革
现任领导
机构设置
学院风光
山能文化
系部设置
返回上一级
矿业工程系
安全工程系
地质与测绘工程系
机电工程系
电力工程及自动化系
能源与动力工程系
资源与环境工程系
新能源工程系
计算机与信息工程系
经济管理系
思想政治理论课教学部
基础教学部
继续教育部
管理机构
返回上一级
党政管理机构
直属单位
群团组织
人才培养
返回上一级
本科教育
继续教育
校企合作
教育基地
科学研究
返回上一级
科研创新
学院学报
1331工程
招生就业
返回上一级
招生信息网
就业信息网
人才招聘
返回上一级
人事处
信息公开
学院网站
系部信箱
首页
院系概况
系部简介
领导班子
机构设置
联系我们
师资队伍
师资概况
人才培养
专业介绍
培养方案
教学管理
教研教改
学术科研
科研概况
学科建设
研究方向及团队
学术活动
科研项目
党建工作
规章制度
党建动态
理论学习
入党指南
工会工作
学生工作
分团委学生会
奖励资助
学生活动
学生风采
招生就业
本科生招生
就业信息栏
实践教学
实验室
实训基地
学科竞赛
校企合作
下载中心
技术资料
公文资料
学生管理
类别
CATEGORY
专业介绍
培养方案
教学管理
教研教改
首页
>
人才培养
>
教研教改
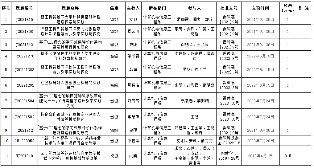
教学改革立项项目一览
发布时间:2024/05/21 10:06:55
上一条:没有了!
下一条:没有了!
友情链接
TapTap官网官网
矿业工程系
能源与动力工程系
管理系
安全工程系
资源与环境工程系
思想政治论课教学部
地质与测绘工程系
能源化学与材料工程系
强基学院
机电工程系
计算机与信息工程系
继续教育部(成人教育部、山西煤矿安全技术培训中心)
电器与控制工程系
经济系
微信公众号
地址:山西省高校园大
学街63号
邮编:030600
Copyright © 2020 TapTap官网 All RightsReserved
晋ICP备16005600号
晋公网安备 14070202000028号